Cross-identification between Cordoba Durchmusterung catalog (declinations -22, -23 and -24) and PPMX catalog
| dc.citation.title | Severin, Daniel (2018), “Cross-identification between Cordoba Durchmusterung catalog (declinations -22, -23 and -24) and PPMX catalog”, Mendeley Data, V1, doi: 10.17632/5wwwtv7c8c.1 http://dx.doi.org/10.17632/5wwwtv7c8c.1 | |
| dc.creator | Severín, Daniel Esteban | |
| dc.date.accessioned | 2020-09-18T22:01:28Z | |
| dc.date.available | 2020-09-18T22:01:28Z | |
| dc.date.issued | 2018-04-02 | |
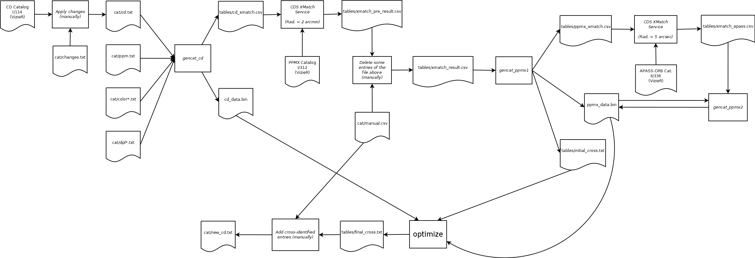
| dc.description | This dataset contains source files for generating the cross-identification between Cordoba Durchmusterung catalog (declinations -22, -23 and -24) and PPMX catalog. The resulting catalog lies in the file cat/new_cd.txt and its format in the file cat/new_format.txt | es |
| dc.description | Steps to reproduce: The main algorithm generates an instance of a problem called 2-Matching (a generalization of the Matching Problem). Then, it decomposes that instance into several components that are solved separately. Each component is solved via integer programming by using the state-of-the-art solver GuRoBi. A diagram is provided to show the different steps of the cross-identification process (see diagram.png). This piece of software requires GuRoBi 6.5.2 and the WCSTools 3.8.7 library, which can be donwloaded from: 1) http://www.gurobi.com 2) ftp://cfa-ftp.harvard.edu/pub/gsc/WCSTools/wcstools-3.8.7.tar.gz Before compiling, insert the content of wcstools-3.8.7\libwcs into the folder libwcs. Then, do the following: 1) Add the following line to the file wcscon.c (after the line #include "wcs.h"): #define strncasecmp(x,y,z) _strnicmp(x,y,z) 2) Comment the line 375 of the file wcslib.h. For instance: // int wcsset(), wcsfwd(), wcsrev(), wcsmix(); | es |
| dc.description.fil | Fil: Severín, Daniel. Universidad Nacional de Rosario. FCEIA. CONICET. Rosario; Argentina | es |
| dc.format | application/octet-stream | |
| dc.format | application/octet-stream | |
| dc.format | text/plain | |
| dc.format | text/plain | |
| dc.format | application/octet-stream | |
| dc.format | application/octet-stream | |
| dc.format | application/octet-stream | |
| dc.format | application/octet-stream | |
| dc.format | application/vnd.ms-excel | |
| dc.format | text/plain | |
| dc.format | text/plain | |
| dc.format | text/plain | |
| dc.format | text/plain | |
| dc.format | text/plain | |
| dc.format | text/plain | |
| dc.format | text/plain | |
| dc.format | text/plain | |
| dc.format | text/plain | |
| dc.format | text/plain | |
| dc.format | text/plain | |
| dc.format | image/png | |
| dc.format | application/octet-stream | |
| dc.format | application/octet-stream | |
| dc.format | application/octet-stream | |
| dc.format | application/octet-stream | |
| dc.format | application/octet-stream | |
| dc.format | application/octet-stream | |
| dc.format | application/octet-stream | |
| dc.format | application/octet-stream | |
| dc.format | application/octet-stream | |
| dc.format | application/octet-stream | |
| dc.format | application/octet-stream | |
| dc.identifier.other | 10.17632/5wwwtv7c8c.1 | |
| dc.identifier.uri | http://hdl.handle.net/2133/18962 | |
| dc.language.iso | eng | es |
| dc.relation | http://hdl.handle.net/2133/18963 | |
| dc.relation | info:eu-repo/semantics/reference/hdl/2133/18963 | |
| dc.relation | info:eu-repo/semantics/altIdentifier/doi/10.17632/5wwwtv7c8c.1 | |
| dc.relation.ispartofseries | https://doi.org/10.1016/j.endm.2018.07.005 | es |
| dc.relation.publisherversion | http://dx.doi.org/10.17632/5wwwtv7c8c.1 | es |
| dc.relation.publisherversion | info:eu-repo/semantics/altIdentifier/doi/10.1016/j.endm.2018.07.005 | |
| dc.rights | openAccess | es |
| dc.rights.holder | Autor | es |
| dc.rights.text | https://creativecommons.org/licenses/by/4.0/ | es |
| dc.rights.uri | https://creativecommons.org/licenses/by/4.0/ | * |
| dc.subject | Cross-identification | es |
| dc.subject | Complexity | es |
| dc.subject | Maximum Weighted Stable Set Problem | es |
| dc.subject | Forbidden subgraphs | es |
| dc.subject | https://purl.org/becyt/ford/1.3 | es |
| dc.title | Cross-identification between Cordoba Durchmusterung catalog (declinations -22, -23 and -24) and PPMX catalog | es |
| dc.type | other | |
| dc.type | conjunto de datos | |
| dc.type | publishedVersion |
Archivos
Bloque original
1 - 5 de 32
Bloque de licencias
1 - 1 de 1
- Nombre:
- license.txt
- Tamaño:
- 3.59 KB
- Formato:
- Item-specific license agreed upon to submission
- Descripción: